首页>中国文联>公告通知

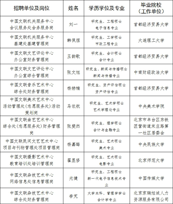
中国文联所属单位2025年度公开招聘拟聘用人员公示(第一批)

时间:2025年05月15日 来源:中国文艺网 作者:
  根据事业单位公开招聘有关政策规定,经公开招聘相关程序,现将我会所属单位2025年度拟聘用工作人员名单(第一批)予以公示。公示期间,如有问题,请向我单位反映,或者通过“中央和国家机关所属事业单位公开招聘服务平台”反映。

  其他岗位招聘程序尚未完成,拟聘用人选另行公示。 

  公示时间:2025516日至2025526 

  受理电话:010-59759295 

  来信地址及邮编:北京市朝阳区北沙滩1号院32号楼中国文联人事部  100083  

中国文联人事部 

 2025515 
(编辑:王垚)
会员服务